嗨皮漫画
牵引动力国家重点实验室
交大主页
|
English
嗨皮漫画
嗨皮漫画概况
党建工作
师资队伍
科学研究
研究生教育
学生工作
交流合作
诚聘英才
人事工作
学术活动
工会
研究生教育
研究生培养公告
研究生导师
资料下载
开题-中期-答辩海报
资料下载
嗨皮漫画
>
研究生教育
>
资料下载
> 正文
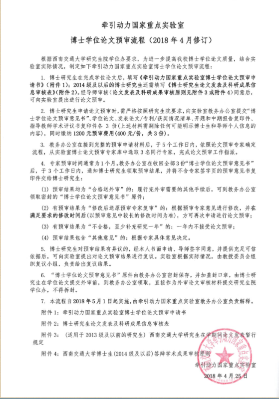
牵引动力国家重点实验室博士学位论文预审流程(2018年4月修订)
来源:牵引教务 发布者:牵引教务 日期:2018/04/25 15:45:04 点击数:
附件.zip